关于举办第三届全国高校教师教学创新大赛全国赛的通知(第二轮)
高学会〔2023〕84号
各省(自治区、直辖市、新疆生产建设兵团)赛主办单位、牵头单位,学会各分支机构,有关高校:
根据《关于举办第三届全国高校教师教学创新大赛 的通知》(高学会〔2022〕104号)《关于举办第三届全国高校教师教学创新大赛全国赛的通知(第一轮)》(高学会〔2023〕55号)要求,第三届全国高校教师教学创新大赛(以下简称大赛)全国现场赛将于2023年8月18-22日在浙江大学举办,现将有关事项通知如下:
一、时间和地点
时间:2023年8月18-22日(18日报到)
地点:浙江大学紫金港校区(浙江省杭州市西湖区余杭塘路866号)
二、参加人员
(一)通过全国赛网络评审,入围全国现场赛的主讲教师和大赛平台已登记的随行团队成员(每个团队限1名随行);
(二)各省(自治区、直辖市、新疆生产建设兵团)赛(以下简称省赛)全国现场赛领队(各赛区限2名);
(三)大赛组织委员会、专家委员会、纪律与监督委员会和仲裁委员会代表及全国现场赛评委;
(四)参加同期活动、观摩比赛等人员。
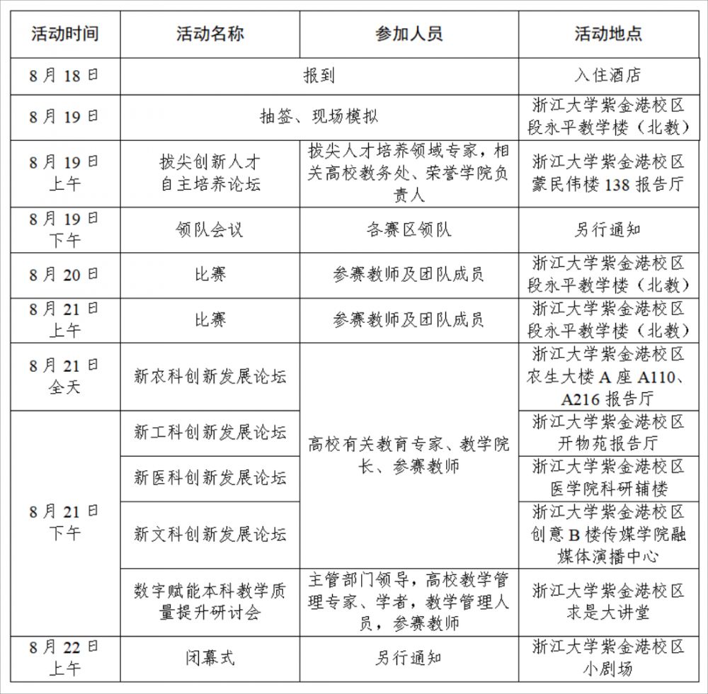
三、整体安排

四、比赛组别
全国现场赛阶段按“四新”、基础课程、课程思政、以及参赛教师专业技术职务等级和参赛作品数分组,共分11个组,每位选手的场次与顺序抽签确定。

五、信息报送与材料准备
(一)报名方式
8月6日24:00前,参赛主讲教师通过大赛官方平台(nticct.cahe.edu.cn)报送参赛信息。一位主讲教师最多可带一位随行团队成员(仅限于团队成员中的人员)现场参赛。
各赛区管理员可通过大赛平台查看本赛区参赛教师、随行团队成员的报名信息。
(二)现场汇报课件提交
8月14日24:00前,参赛主讲教师通过大赛平台提交教学设计创新汇报课件(课件不超过400M,命名形式为“参赛组别+作品编号+课程名称”,格式应为.PPT或.PPTX,版本为Office 2019,全屏显示比例16:9)及相关音视频文档压缩包(不超过300M)等。课件内容不得出现参赛教师姓名及所在单位等相关个人信息,提交后不可更改。
(三)准赛证打印
8月15-17日,参赛主讲教师须在大赛平台下载打印准赛证(含随行团队教师成员信息),并妥善保管。现场比赛时,参赛人员须凭身份证和准赛证方可进入赛场签到。
六、比赛流程及注意事项
(一)报到、参赛场次抽签与模拟
1. 报到
时间:8月18日9:00-21:00
地点:所在酒店
方式:由赛区领队负责为本赛区参赛教师统一报到。
2. 参赛场次抽签
时间:8月19日9:00-12:00
方式:参赛主讲教师通过帐号登录大赛平台进行随机抽签,确定大赛的场次。逾期未参与抽签者,将由系统自动分配场次,参赛主讲教师可于当天13:00后登录大赛平台查看所分配的场次。
3. 现场模拟
时间:8月19日13:00-18:00(具体时段安排详见报到时发放的《大赛活动手册》)
方式:赛场测试多媒体设备、熟悉场地
说明:赛场为长方形教室,讲台区配有98寸一体机,教室采用马克笔或粉笔书写黑板。汇报时使用的电脑操作系统为Windows 10专业版,Office版本为Microsoft Office 2019,激光笔翻页器品牌型号为:得力(deli)2801。
(二)比赛当日抽签与签到
8月20日全天、8月21日上午为现场比赛日,依据各组参赛教师数,分不同场次。各场次的正式比赛开始时间分别为8:00、10:15、13:00、15:40。每一场次参赛教师(团队)需要在该场次正式比赛开始前45分钟到场签到、候场,并进行赛序抽签。
签到时需须持身份证和准赛证,并佩戴参赛证,如有随行团队成员,须与参赛主讲教师同时签到方可进入赛场。参赛教师需在规定的检录签到时间准时到场,若正式比赛时段开始前20分钟未能完成签到,原则上视为弃赛。如7:15开始检录签到,8:00比赛,7:40之后到场的原则上视为弃赛。
(三)全国现场赛内容与要求
全国现场赛内容为教学设计创新汇报,必须由参赛主讲教师本人汇报,随行团队教师成员可联合汇报,汇报总时长不超过15分钟。汇报后评委对选手进行10分钟的提问交流。汇报和提问交流环节均不得泄露参赛教师(团队)姓名及所在单位等相关信息。
七、奖项设置
(一)个人(团队)奖
依据大赛通知(高教会〔2022〕104号)实施方案,本次大赛全国赛获奖原则上按15%、35%、50%的比例设置一等奖、二等奖、三等奖。
(二)优秀组织奖
对大赛开展过程中教师参与度高、大赛成绩突出、影响效果明显的赛区组织单位和参赛高校,授予“优秀组织奖”。
八、领队相关工作
(一)领队信息报送
8月3日24:00前,由各赛区牵头高校负责将本省(区、市、兵团)推选的全国现场赛阶段领队(限2名)的相关信息(见附件1)通过平台报送。领队住宿酒店将由大赛组委会统一按赛区安排。
(二)领队负责事宜
1. 报到、住宿信息确认
领队务必通知并确认本省参赛主讲教师、团队随行成员、同期活动和观摩比赛等人员在8月6日24:00前完成大赛平台和小程序上的参赛、住宿等信息填报。
领队须于8月18日在入住酒店报到处统一为本省全国现场赛的参赛教师(团队)进行报到,领取并及时发放相关材料。
2. 赛前领队会议
组委会将于8月19日召开领队会议,各赛区领队需准时参会,明确赛程与注意事项,具体时间及地点另行通知。
3. 做好现场赛期间的联络、协调工作
负责本省参加比赛教师(团队)的联络、协调等工作,确保比赛有序开展。
4. 组织参赛选手(团队)参加闭幕式
负责组织本省参赛选手(团队)准时参加8月22日上午闭幕式。
九、同期活动及观摩比赛人员
(一)报名及报到
同期活动及观摩比赛报名可扫描下方二维码报名,同时可选择组委会推荐酒店。

报到时间:8月18日9:00-21:00
报到地点:所在酒店
报到方式:自行报到
(二)同期活动
参加同期活动人员凭胸牌进入会议室。受活动场地容量的限制,本次报名按照“先报先得,报满为止”的原则进行自由报名,每人可选择参与一项同期活动,具体安排见附件三。
(三)观摩比赛
领队和观摩比赛人员凭胸牌进入观摩室。参赛教师(含随行教学团队成员)需在完赛后,方可进入观摩室。观摩室仅直播参赛教师创新汇报环节(15分钟),提问交流环节(10分钟)不直播。观摩时不可录音、摄像和拍照。
观摩室容量有限,请根据比赛时段和实际满员程度,合理选择观摩场次。
十、后勤保障
(一)住宿安排
大赛组委会提供推荐酒店,领队和选手按赛区安排4家推荐酒店,同期活动及观摩人员安排6家推荐酒店,酒店信息详见附件二,住宿费用自理,推荐线上支付。
大赛组委会为入住推荐酒店的人员提供交通等会议服务。如自行预订酒店,请在杭州紫金港莎玛酒店(地址:杭州西湖区古墩路657号)报到领取资料。
(二)住宿信息填报
请于8月6日24:00前预订酒店,其中参赛主讲教师可通过大赛官网,在个人中心“推荐酒店预订”模块预定酒店。参加同期活动及观摩比赛等人员扫描上述二维码,完成信息填报和酒店预订。
(三)车辆安排
大赛组委会为参赛教师、领队以及参加同期活动人员提供指定酒店、赛场、食堂之间定时定点的摆渡车;大赛期间,校内各点安排循环车辆(具体安排详见活动手册)。现场赛期间,原则上乘坐大赛摆渡车进入校园。
十一、其他事项
(一)参赛教师(团队)应主动联系各赛区领队,做好赛前各项准备工作。
(二)所有提交的参赛材料须保证原创性、真实性,不得抄袭、剽窃他人作品,如产生侵权行为或涉及知识产权纠纷,由参赛教师(团队)自行承担相应责任。如发现造假,将取消其参赛资格。
(三)未尽事宜,将通过大赛官网、领队微信群和其他渠道进行发布。
十二、联系方式
(一)浙江大学
1. 江润沙、刘佳凯、宓旭峰(赛务相关事宜)
联系电话:0571-88206423、0571-88981160
2. 徐 煜、顾颖杰(接待服务相关事宜)
联系电话:0571-88981650、0571-88981166
3. 裘沈衍(酒店住宿相关事宜)
联系电话:13777415285
各酒店联系方式请见附件2。
(二)大赛平台技术支持
联系人:宁立霞、靳盼利、孔 岑
手机:15010870307、18911601757、18396834320
(三)半岛在线
联系人:蒋 超、李 宾、薛晓婧
联系电话:010-82289855、010-82289329、010-82289129
附件:
1. 第三届全国高校教师教学创新大赛各赛区国赛领队信息表.docx
半岛在线
2023年7月31日
关于举办第三届全国高校教师教学创新大赛全国赛的通知(第二轮).pdf

