有关高等学校:
高校毕业生等青年就业关系民生福祉、经济发展和国家未来。党的二十大报告明确提出,要强化就业优先政策,健全就业促进机制,促进高质量充分就业,千方百计稳定和扩大就业。为深入学习党的二十大精神,贯彻落实国务院办公厅《关于进一步做好高校毕业生等青年就业创业工作的通知》的文件精神,抢抓求职关键期,缓解就业结构性矛盾,科学分析促进高校毕业生高质量就业的有效举措,提高新时代高校就业指导教师的政策理论水平与就业指导能力,中国高等教育培训中心决定举办“点拨五讲第12期:高校教师就业指导能力提升专题研修班”,现将有关事项通知如下:
一、举办单位
指导单位:半岛在线
主办单位:中国高等教育培训中心
二、时间形式
时间:2024年7月-12月
形式:在线课程
三、研修对象
各高校分管就业工作的领导,就业工作处、学生处及就业指导中心负责人和工作人员;各学院分管学生工作书记、学工办主任、就业工作联系人、专兼职辅导员;职业规划与就业指导教研室负责人、《大学生职业生涯规划与就业指导》课程授课教师等。
四、研修内容


课程简介:
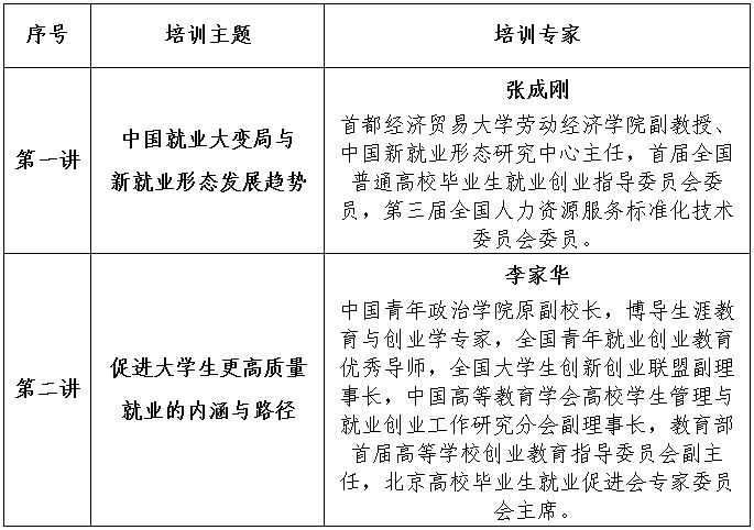
第一讲、中国就业大变局与新就业形态发展趋势
1. 就业市场大变局;
2. 新就业形态的战略意义;
3. 新就业形态的发展趋势;
4. 新就业形态对大学生就业的赋能。
第二讲、促进大学生更高质量就业的内涵与路径
1. 高质量充分就业的新时代诉求;
2. 大学生高质量就业的时代内涵;
3. 大学生高质量就业的有效路径。
第三讲、探索校企联动新模式
1. 如何有效破解大学生求职过程中的信息不对称;
2. 在线实训项目对大学生择业、求职的促进作用;
3. 行业训练营:一种短平快的校企合作育人项目;
4. 分享案例,浅谈如何搭建校企联动的常规机制。
第四讲、大学生求职技能辅导
1. 简历不是“写”出来的;
2. 简历包装的9项基本规则;
3. 如何有效体现岗位专业能力;
4. 常见面试题目解析。
第五讲、高校高质量就业质量报告撰写及应用
1. 撰写高校毕业生就业质量报告的目的与意义;
2. 高校毕业生就业质量概述;
3. 高校毕业生就业质量报告发展趋势及存在的问题;
4. 高校毕业生就业质量报告的核心内容及框架;
5. 提高高校毕业生就业质量报告的途径。
六、报名缴费
1.报名时间
2024年7月18日—12月31日。
2.报名方式
电脑端请点击此处报名链接,手机端请扫描下方二维码选择对应课程进行报名。

3.收费标准
本次研修班收费标准为580元/人,学会个人会员480元/人;团报(10人以内)4800元;团报(50人以内)16800元;校购买24000元(每校限100人)。
4.付款方式
(1)对公转账
账户名称:中国高等教育培训中心
银行账号:110060149018170009965
开户银行:交通银行北京市分行营业部
汇款成功后请将汇款单截图等凭证发送至中国高等教育培训中心邮箱chenghuilu@hietr.cn,汇款请备注“姓名+单位+点拨五讲第12期”。
(2)扫描报名二维码报名成功后进行线上支付。
5.培训费电子发票(增值税普通发票)由中国高等教育培训中心统一开具,交费成功并在研修结束后10个工作日内通过邮件发送至订单联系人预留邮箱中,请注意查收。
七、结业证书
学员按照规定完成研修课时,由中国高等教育培训中心颁发电子版“结业证书”,证书中注明所学课程名称及学时。
八、联系方式
1.报名咨询
程惠露:010-82097570; 15801529448
陈新微:010-82097570;18511141401
2.技术咨询及发票事宜
陈 琪:010-82097374;18510277567
中国高等教育培训中心
2024年7月18日
盖章版通知文件下载,请点击↓↓↓